行銷(Marketing)是企業的心臟,透過不停跳動,供應源源不絕的血液讓企業前進,也讓企業擁有情感和人性的一面。不過,多數學校教科書所教導的行銷學大都偏重B2C領域的「消費者行銷 (Consumer Marketing)」,較少著墨B2B領域的「企業行銷(Business Marketing or Industry Marketing)」。然而台灣國內產業的交易行為有70% ~ 80%以上,都是屬於企業行銷的範疇,不少企業從業人員缺乏「企業行銷」觀念,常導致行銷活動事倍功半、徒勞無功。
「企業行銷」是什麼? 與消費者行銷有什麼差異呢? 以下作一說明與介紹:

行銷學上因應客戶屬性不同分成「消費者行銷 (Consumer Marketing)」及「企業行銷(Business Marketing or Industry Marketing)」兩個領域。企業行銷的學習對企業發展非常重要,因為商場上有一半以上的交易行為都是屬於企業行銷的範疇。以民生必需品的「鹽」的使用情況來看,美國一年至少有40%以上的「鹽」是鹽商賣給食品家工廠或餐廳用來加工食品的,這樣交易的行為是屬於企業行銷的一環,與傳統消費者行銷的方式有所不同。
由於國內產業結構的問題,用廣義的企業行銷定義,國內產業的交易行為有70% ~ 80%以上,都是屬於企業行銷的範疇,所以如何做好企業行銷對台灣的企業非常重要。不幸的是,「企業行銷」在國內各大專院校大都屬於非常冷門的領域,至今尚無專門介紹的中文書籍。國內的行銷人才大多憑著消費者行銷的觀念輔以土法煉鋼的經驗,從事企業行銷的工作。硬是把適用於消費者的行銷方法完全套用在企業行銷上,常會出現一些令人啼笑皆非的糗事,而且行銷的成效也大打折扣。認識企業行銷,不但可以增加企業的營業額及獲利,更是台灣企業進行企業升級的重要方向。
一.企業行銷是什麼?
「企業行銷(Business Marketing or Industry Marketing)」是企業將產品及勞務行銷給其他的企業、政府機構、公共機構及其他組織。企業向另外一個企業購買產品或勞務的目的是為了生產或加工成其他成品賣給消費者或用來維持企業作業所需。企業客戶的種類如<表一>所示。
屬於企業行銷領域的產品主要有OEM(Original equipment manufacturers)代工產品、原物料及輔助物料、零組件、基礎資本及耗材設備、MRO(維護,修理,作業)產品及Facilitating supplies or services(市調服務、銀行服務、廣告服務、運輸服務..)等。

企業行銷是什麼? 有什麼重點技巧呢? 以下是摘要影片與詳細說明:
二. 企業行銷與消費者行銷的差異:
企業行銷與消費者行銷雖然因為客戶的規模、需求產品的規格種類、採購決策的複雜度不同,造成在行銷上必須採取不同策略及手法。企業行銷與消費者行銷的不同點如<表二>所示:

不過,企業行銷人員所要面對的不會只是冷冰冰的企業體,其實還是人(只是比較專業);所提供的產品及服務,最終消費者還是一般消費者。企業行銷研究的重點還是研究「人」的消費行為,本質還是與消費者行銷大體上是雷同的。不可諱言,企業行銷與消費者行銷在策略及手法上仍存在不少差異。
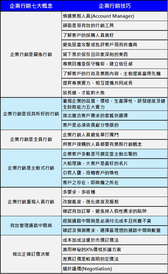
以下整理七大企業行銷概念與行銷技巧,一一作一介紹:

1.企業行銷是關係行銷:
由於企業對於提供所需採購的產品及勞務的供應商通常有一定審核門檻及要求,供應面的來源遠較消費者行銷供應面來源少的多。企業基於為確保所需的產品或勞務能符合要求並能以合適的成本穩定而即時供給,企業行銷中買方與賣方通常必須建立較深厚而連續(continuum)的個人及企業關係。<表三>為關係行銷與一般交易行銷的差異:

來源:Frederick E. Webster, Jr., at Session on “Relationship Marketing”
企業與企業的關係,可以分成社交關係(social relationship)及契約關係(Contractual relationship)兩種層面。企業與企業間常因人與人之間的相互吸引力、相同背景及文化、成功的合作經歷、有效的溝通等因素而像膠水般將企業與企業間相黏在一起,而形成社交契合(social bond)的關係。為了讓這個友誼關係能長久維持及確保交易的安全性,契約性的關係於是形成。契約性的關係又稱保護關係(safeguarded relationship)。企業間為確保彼此關係及保護自身權益,通常會簽定正式或非正式的契約。這些契約通常會有鉅額違約懲罰以作為日後衝突解決的依據,並要求一定等值的抵押保證來確保交易履行及安全。更進一步,企業的關係會因策略及情誼考量,提昇至法人關係(Corporate relationship)。簡言之,企業除買賣關係外,可能會因垂直整合或策略聯盟考量透由相互投資而建立具有所有權的法人關係。可見,要做好企業行銷,第一步就是得先學習如何「建立良好關係」。以下觀念,可做為中小企業與客戶建立良好關係的參考。
A.慎選業務人員(Account Manager):
業務人員是企業接觸客戶的第一線。負責企業行銷的業務人員的個人特質及溝通技巧,將會強烈影響客戶的滿意程度及彼此關係建立。 企業行銷執行人員的工作任務不只是完成一筆交易,更重要的是去跟客戶做朋友,透由交易建立關係,創造一個長久合作的客戶。選擇合適的企業行銷執行人員,首重人員的個人特質。有些企業選擇客戶經理(Account Manager)的方法是經過層層面試後安排預定人選與企業主管進行長途旅行。若企業主管在旅行過程中,感覺非常無趣並想要趕緊結束這趟旅程,這個預定錄用者就不能錄用。當企業主本身都會覺得這位客戶經理非常無趣,他的客戶也會有相同的感覺,所以這位預定人選就不適合成為企業行銷執行人員。再者,企業行銷執行人員的學經歷背景亦有助於增加客戶認同的機會。基於社交關係的考量,倘若企業行銷執行人員的學經歷背景與客戶的決策關鍵人員(如採購人員)雷同,將有助於取得客戶的信賴及認同。此外,企業行銷執行人員必須具備專業外表形象,以利創造客戶的認同及增加合作的機會。換言之,企業行銷執行人員的挑選最好選擇具有穩重的外型及端莊的穿著打扮,可以塑造專業外表形象的人員為宜。其貌不揚且穿著邋遢的企業行銷執行人員不但很難取得客戶的專業的認同,甚至很難引起客戶繼續接受洽談的意願。(實務上,很多採購人員會因業務人員其貌不揚而喪失接受洽談的興趣,要建立長期關係更是困難。) 除了專業的外表形象外,企業行銷執行人員實質上的專業素養亦不能偏廢。唯有企業行銷執行人員的專業知識比客戶更專業,最終才能贏取客戶真正的認同。除此,強化企業行銷執行人員對公司的認同度並降低其離職率,將有利於贏得客戶的芳心。企業行銷執行人員若對公司政策的認同度不高,常會不經意向客戶抱怨公司內部的問題,將造成客戶不必要的誤會。高比率的業務人員流動率,不但會造成行銷任務無法延續,更會憑增客戶的不安全感。企業行銷執行人員一定要能認同公司政策並熱情投入,否則趕緊請他離開。
B.頭銜是很有效的行銷工具:
企業行銷是非常著重人員銷售(Personal Selling),企業行銷執行人員的頭銜往往是一項非常廉價但卻有效行銷工具。由於企業與企業合作是非常強調門當戶對的關係,而且基於對客戶的尊重接洽時賣方的銷售代表階級最好要高過賣方一級,所以企業行銷執行人員的頭銜將會直接影響客戶的認同度。舉例來說,掛專員或副理頭銜的企業行銷執行人員洽談大宗買賣或OEM生意時,客戶通常會興致闌珊。除了感覺不受尊重外,客戶可能會想日後還得向其經理、協理(其實,該行銷執行人員可能是直接跟總經理報告)再洽談一次,覺得在浪費時間,所以會語多保留,導致整個交易過程困難重重。職等用來內部管理用,頭銜卻是給別人看的。職等的升遷可以神聖的,但頭銜的設立卻可以彈性(頭銜高並不代表職等高)。由於業務人員的薪資及獎金計算原本就有異於其它行政單位,企業人事單位千萬不要拘泥於人事規章,嗇於給予企業行銷執行人員較高的頭銜(頭銜提高並不代表得加薪)。況且,頭銜不只會影響企業行銷執行人員對客戶的影響力,更會直接行銷執行人員本身對工作的態度。 頭銜代表責任,職等只是反應工作資歷。實務上,行銷執行人員的頭銜越高,通常自我的要求及對自己的認知會越高,有助於銷售任務的達成。善用高頭銜的好處,外商公司通常是箇中高手。以外商銀行與本國銀行為例,同樣學經歷的新進人員在外商銀行的頭銜掛的是襄理,在本國銀行只能掛辦事員。大部分外商公司的企業行銷執行人員的頭銜至少是業務經理,資深業務經理、行銷總監或業務副總也是滿天飛。中小企業面對大客戶,通常已因公司小導致談判的姿態必須擺得夠低,必須善用高頭銜的好處扳回一城非常重要。
C.了解客戶的採購人員喜好:
客戶的採購人員,是企業行銷執行人員最初所接觸客戶的第一道關卡。了解企業採購的人員的喜好,是建立關係的第一步。除了深入了解採購人員個人的背景及、特質及喜好外,一般企業採購人員有些共通之處必須注意。首先,企業採購人員通常不是花自己錢,大宗採購的決策通常非常複雜而且不是採購人員一人就可以做主。針對採購人員,企業行銷執行人員必須提供足夠的計量資料,把產品功能化成實際的利益,來讓採購合理化。除了針對採購人員觀點提供強而有力的提案外,還必須為他準備針對公司不同階層(特別是上級主管及研發單位)的資料及報告來協助他溝通其他相關單位。再者,採購人員通常不願意冒險嘗試沒試過的產品及服務。強調產品的保證、提供客觀的品質保障(如通過ISO9001認證及UL品質認證)及成功的產品驗證是克服採購人員心理障礙的良方。除此,採購人員在上班時間是分秒必爭的。大部分的採購人員不想浪費寶貴時間,去接聽那些沒有往來的公司突然打來的推銷電話或未事先預約的拜訪。挑選合宜的拜訪時機,並避免突然而毫無準備的拜訪。對於提供給採購人員的資料或拜訪內容, 力求扼要且令人印象深刻。做好事前準備並有備而來,是贏取採購人員青睞的要點。
D.避免惡意攻擊或批評客戶現有供應商:
很多新進的供應商想要爭取潛在客戶的生意機會,常使用惡意攻擊或批評客戶現有供應商,企圖以分化現有供應商與客戶的關係來爭取機會。其實惡意攻擊或批評客戶現有供應商,除非新進者有足夠的證據,否則這招險棋只會弄巧成拙。能成為客戶的現有供應商,通常代表供應商與客戶有一定的關係。 批評客戶現有供應商,基本上代表在挑戰客戶採購人員的權威,將造成客戶採購人員的困擾與尷尬。倘若所陳述的批評並非事實或與採購人員認知相差太遠,通常會遭採購人員鄙棄,嚴重時還會喪失日後所有合作機會。除非客戶採購人員主動提出現有供應商的缺失,否則應避免主動批評客戶現有供應商。再者,客戶基於確保產品及服務的一致性,現有產品的供給通常會以現有供應商優先。新進供應商若無法提供壓倒性優勢的產品或提供承接現有產品日後保固維修的配套措施,最好不要先有分一杯羹的非分之想,而應先從新產品或小訂單開始下手起。新進供應商應以好好表現出自己的價值及可以提供客戶優良的服務及產品為優先工作,默默耕耘腳踏實地,機會總有一天就會在門前。
E.留下易於保存且印象深刻的東西:
初次洽談企業用戶,非常耗時及耗人力,短期間不易有任何成果。倘若無法立即有初步的成果,不妨送給採購人員一個可以值得保留的東西(產品小冊子、樣品、產品介紹、小贈品或其他資訊),讓採購人員可以歸檔或保存,以保留日後合作的機會。倘若留下的是供客戶研發或品檢人員的認證用的樣品,就必須特別確保提供認證的樣品的品質。如果提供的樣品,都會發生產品品質問題,客戶通常就會對供應商完全失去信心,也代表整個交易行為就將終止。以聲寶公司當年開拓傳真機外銷市場為例,原本與客戶相談甚歡,但屢經送出樣品後便石沉大海。後來才發現癥結是剛開發出來的傳真機產品本身品質尚待補強,客戶測試過樣品後發現問題重重,便失去採購的興趣。送給客戶保留的東西或樣品一定要是完美的、易於歸檔保存及可以輕易回覆的,否則乾脆就不要送。而且,送給客戶保留的東西或樣品最好能夠精心的包裝一番。雖然企業客戶相較一般消費者通常不需要很完善的包裝,但是如果企業行銷執行人員能夠重視小細節,將送給客戶的東西稍加包裝,甚至大費周章印上客戶的名字。花一些巧思,讓客戶感受你的誠意,常可以出奇地贏得客戶的青睞。此外,由於客戶採購人員常有異動輪調的情形,若有機會向客戶報價或產品資料的機會,資料應力求完整齊備,並能適當摘要紀錄過去洽談進度及留下輕易聯絡的方式,以免因人員異動造成前功盡棄得重新再來的下場。
F. 專業回應並保守機密,建立信任感:
企業負責採購的窗口通常是相當專業且精明的人員,企業行銷執行人員是否能夠迅速回應客戶的需求有助於贏得客戶的信賴。把企業用戶的窗口當成一無所知的消費者看待來吹噓產品或服務,無異是侮辱對應窗口的專業,只會遭到客戶的鄙視。再者,保持產品及服務的一致性,並確保能實踐對客戶的承諾,是贏取客戶信賴的先決要件。若能適時犧牲奉獻提供超出預期的服務去解決客戶難題時(如緊急加班及調料,供給客戶緊急需求),將可讓客戶刮目相看,贏得芳心。 由於客戶採購的產品及服務常牽涉客戶的業務機密,企業行銷執行人員應有無論在任何情況都會保護客戶機密的觀念,才能獲得客戶真正的信賴。
G.了解客戶的行政及業務內容,主動提案,贏得先機:
企業客戶都有既定的行政作業流程及業務內容,企業行銷人員若能明瞭其中奧妙,必能掌握先機。消極面來說,了解客戶的行政及業務內容將有助於避免犯了客戶的大忌。一般來說,客戶在貨品驗收及廠商請款上,都有嚴格規定,企業行銷人員一定要審慎遵辦,以避免不必要的衝突及困擾。其中,產品料號及供貨數量一定要符合客戶訂購單上的要求,若有短缺就應迅速補齊,否則將造成客戶在付款上的困擾。(實務上,供應商常因人員疏失、生產不良品超出預期、外包運輸人員偷竊或海關抽檢緣故,以致供貨數量與客戶實際驗收數量不符,造成客戶無法驗收或付款爭議的問題)。積極面來說,企業行銷執行人員若能藉由了解客戶的行政流程及業務內容主動提案幫助客戶增加銷售或增加生產效率,將大幅增加客戶對你的依賴感。以一年銷售一億雙鞋子的寶成企業為例,寶成企業能與最大客戶-NIKE耐吉公司建立長期而良好關係的秘訣之一,就是寶成企業可以蒐集全世界各地最新的布料材質及新穎設計理念供耐吉設計新款球鞋參考使用。主動提案的方式,不但增加了客戶的銷售成果,也間接贏得客戶的依賴及肯定,贏得先機。
H.提昇專業實力、相互提攜共同成長:
要與客戶建立長久合作關係,供應商必須至少能與客戶同步成長,甚至超越客戶。供應商唯有不斷精進自己的專業實力,才有本錢留住客戶,並吸引更多的客戶。倘若現有客戶已經無法滿足企業成長的需要,迫使企業必須再另結新歡。企業行銷執行人員必須與現有客戶(特別是採購人員)事先溝通,尋求客戶的諒解。特別注意的是,企業在選擇客戶時,一定要深謀遠慮有所取捨,最好別太貪心大小都想通吃,否則常會發生現有及新的客戶都離你而去兩頭空的窘境。
H.放長線,才能釣大魚:
企業客戶由無到有很難,由小到大很快。由於企業客戶採購決策複雜,客戶要破冰往往事倍功半、費時費力,在業績指標壓力下,經營企業客戶很容易半途而廢一事無成。企業客戶經營要持續穩健成長,必須奉行有”三長兩短”的策略,除了鎖定能盡速貢獻業績的客戶,也需策略性鎖定潛力客戶慢慢破冰,兼顧短中期業績目標,才能釣到真正有實力的大咖!
2. 企業行銷是投其所好的行銷:
A.審視企業的品質、價格、生產彈性、研發速度及健全財務能力五大實力:
企業用戶的採購決策模式非常複雜,通常會考量個人因素(決策者的喜好、背景、特質..)、組織因素(組織文化、公司規模、採購程序..)、市場因素(競爭者規模及數量,客戶規模…)及環境因素(經濟、技術、法令、社會文化…)。要做好企業行銷,企業就必須多幾把刷子,能夠依據不同企業客戶的需求投其所好滿足所需。品質、價格、生產彈性、研發速度及健全財務能力是企業根本五大實力,也是與客戶締結長期關係的合作基石所在。審視企業自身五大實力,才有能力在不同階段投其所好,滿足客戶需求。
企業用戶對於供應商的期許及選定標準為何? 根據經濟部資訊工業推廣小組完成30家在2000年在台採購金額超過10億美金以上的外商IPO的調查報告中,發現這些知名IPO選擇台灣廠商為代工對象的考慮因素前三大是生產品質、價格及生產彈性;願意與現有合作對象繼續合作的重要因素則為產品開發速度、價格、生產彈性及接單廠商的財務健全度。由此可見,品質、價格及生產彈性是國內企業必須先決具備的「實力」。想要留住客戶,就必須從強化研發速度及健全財務能力下手。由於現在的企業客戶有採取全球專業分工的現象,要做好企業行銷,國內供應商不能始終停留在「客戶要什麼,給什麼」的OEM階段,而應該提昇至「我要提供給客戶什麼,客戶該如何行銷」的ODM模式。強化市場研究、掌握技術最新發展及改善研發流程,以提昇研發速度,是國內企業刻不容緩著力的課題。再者,現在的客戶越來越大,付款的方式越來越嚴苛,國內企業必須要有健全的財務基礎及財務風險管理的概念,才足以應付客戶的需求。
B.推出適合客戶需求的套餐供選擇:
投其所好,代表去滿足客戶最重要的需求,與被予取予求是不同的。客戶的需求通常是千奇百怪,若要完全滿足客戶的全部需求而被予取予求,會大幅增加企業成本,甚至會讓公司破產。不幸的是,很多中小企業的業務人員去拜訪客戶,只會帶著耳朵、紙及筆,給予客戶的採購人員過多(甚至天馬行空)要求的空間,將造成整個交易對賣方相當不利。基本上,客戶在採購方面真正堅持的地方不多;倘若客戶知道特殊需求是必須付費的,通常會有所退讓及節制。而且,大多數的客戶要的是供應商推薦的最佳商品,不是給他一本巨細靡遺的商品目錄。購買的選擇權雖然在客戶手裡,但為客戶縮小選擇範圍,協助並簡化客戶的購買決定,則是企業行銷執行人員的責任。以行銷全球無往不利的麥當勞為例,麥當勞的成功之道之一就是產品的標準化。雖然麥當勞店裡有單點的餐點,客戶也可以依自己口味喜好多要幾包奶球、蕃茄醬及芥茉醬,也會因應不同國境推出不同口味的新菜單,但全球的麥當堡口味卻是大同小異,麥當勞賣的最好的餐點通常是套餐(1號特餐、2號特餐…)。標準化的製造,可以大幅降低價格及維持一定品質水準,才可以滿足大部分客戶的需要。合格的企業行銷執行人員,不能被客戶予取予求,而是根據公司及客戶的實力,推出適合客戶需求的套餐供客戶選擇。客戶個別的特殊需求,應界定在可接受的範圍內(如奶球、蕃茄醬及芥茉醬…),否則客戶必須額外付費的.
C.客戶是必須依貢獻分等級的:
行銷不是慈善服務,投其所好是必須依照貢獻度而有等級之分。
貢獻度越高的客戶,應該提供更好的服務;新的客戶,所能提供的交易條件應有一定的限度及標準。實務上,很多的企業給予客戶服務的標準是自由心證,因人而異。這樣的做法,往往會造成貢獻度越高的客戶得不到應有的服務,而貢獻度低或是忠誠度低的客戶卻得到最好的服務,造成企業資源的浪費及貢獻度高的客戶反彈。
以台灣知名通路代理商-聯強國際為例,以往聯強建檔的經銷商超過1萬家,但經銷商三個月平均每個月交易金額低於5萬元以上的客戶竟高達30%。為了這些貢獻值不高的經銷商,聯強必須聘請更多的業務人員、花費更多行銷費用及投資更多資訊硬體設備。為了提高經營效率,聯強今年起大力執行刪除貢獻值不高的經銷商資格,光是通信經銷商便刪除達25%(約1千家)。客戶簡化後,便要求業務人員力行服務差異化及更精緻的經營現存的經銷商。經過調整後,現存的客戶滿意度大幅提昇,迅速彌補刪除經銷商的業績空缺,讓整體業績維持高檔並持續成長。服務的差異化,讓經銷商的貢獻度提昇,也大幅提昇了聯強的經營效率。管理客戶最好的辦法,就是讓客戶清楚知道「我要能貢獻多少,就可以得到多少服務」。差異化的服務標準,讓客戶有努力的目標,也讓企業行銷執行人員有遵循的標準,將可以有效提昇經營效率。另一方面,針對新的客戶,雖然很難套用現行服務化的標準,但還是得依據客戶的潛力不同而擬定一套差異化的服務標準,但這個標準一定要有限度。以交際費來說,開發新客戶必須投入交際費在所難免,但交際費要有一定的限額。當冤大頭事小,倘若成交前的交際費是被予取予求的,萬一成交後買方將如何自處。經營企業用戶是需要長期投入,制定標準化的服務差異才能走的長遠。
3. 企業行銷是全員行銷:
A.企業行銷人員避免單打獨鬥:
企業用戶的採購決策程序通常非常複雜,特別是政府法人機構。除了繁複的行政流程,企業行銷執行人員常常必須何客戶的好幾個階層接觸討論,包括決策者、採購人員、有影響力者及使用者等等。企業行銷執行人員光是要搞清楚誰是誰,就可能被弄得暈頭轉向,何況還得滿足不同階層人員的不同需求。組成專屬的團隊來運作企業用戶,通常有實務上的必要性。由於與企業用戶洽談內容及過程,除了重大合作議題外,還得應付繁複的行政流程及人際接洽,非常耗時且耗人力,應避免單打獨鬥,洽談時最好要會同助理人員或相關單位人員(PM/FAE…)一同拜訪。
實務上,單打獨鬥的企業行銷業務人員常因沒空聯絡客戶,失去爭取訂單的黃金時機。會同的助理人員協助主談人聯絡接洽客戶,可以大幅提昇主談人的工作效率。除此,運用助理人員也可以顧及客戶決策者的時間管理。由於客戶具影響力的決策者通常日理萬機非常忙碌,若供應商來拜訪的層級很高,該決策者基於情誼考量通常得放下手上事情出面閒聊幾句。採購過程中常存在很多無關緊要的例行拜訪(如送樣、送規格書、送報價單..),若這些例行拜訪都得勞駕客戶決策者出面,將造成客戶很大的困擾。可見,善用助理人員將有助於提昇經營企業用戶的效率。
B.與客戶接觸的人員都要有業務行銷觀念:
企業行銷相較於消費者行銷,在對客戶接觸交流的層面較為廣泛。再與客戶交易之前,只以第一線的業務人員洽談客戶的採購單位為主。但自開始有意願或正式交易後,企業其他相關單位(如研發單位、採購單位、品管單位、工程生技、維修單位…)就將有與客戶相關單位直接面對面的機會,特別是OEM/ODM合作模式。第一線的業務人員有經年累月直接面對客戶的經驗,應對進退之間會較穩當,但平日較少接觸客戶的相關單位便常因口不遮攔或應對不宜,造成與客戶間不必要的誤會與糾紛,甚至導致整個合作交易中止。為了做好企業行銷,企業會與客戶有所接觸的人員,都必須具備基本的業務行銷概念,調整自己本職工作本位的態度及觀念,否則就容易變成豬隊友,成為成交的破口。
以聯強國際為例,為了推動行動電話30分鐘快速完修,在台灣各地成立快速服務維修站。雖然總部維修與門市維修都是著重維修技術,但在運作及經營觀念上卻是大不相同。總部維修人員,只要面對維修手機,不需要直接面對客戶,只要在規定時間內將維修品完成維修便可大功告成,客戶的喜怒表現完全無法體會。相反的,必須直接面對客戶的門市維修工程師除了得快速維修產品以外,還常必須出面解答客戶的疑難雜症,甚至安撫因維修問題(重複送修、泡水機爭議…)而暴怒的客戶。而且,大部份門市維修工程師分處各地,不若總部維修人員有高階主管可以親自督軍。可見,門市維修工程師相較總部維修人員,在心理素質及經營態度上就必須有所調整。為落實全員行銷的理念,企業的各單位都必須改變本身工作的觀念及態度,學習跟業務人員及客戶的溝通技巧。
中小企業由於預算及人力資源不足問題,對於須耗久的OEM模式要另組OEM 團隊往往有心有餘而力不殆之感。基於組成OEM 團隊攸關企業未能成長的動能所在,建議不妨初期以專案小組方式組成。換言之,除專屬的銷售人員以外,其餘人員以臨時借調方式支援。中小企業主對於轉型一定要有決心,不能以人員不足作為轉型困難的藉口。建議中小企業主不妨可以思考:『如果企業不轉型,有多少人是可以被精簡?』。增胖前,先塑身減肥。面對大環境的挑戰,中小企業必須將公司的人力盡量投入戰鬥位置,並減少不必要的行政人員,才是睿智之舉。
4. 企業行銷是主動式的行銷手法:
A.企業客戶多數是可鎖定並主動出擊的:
相較於一般消費者很難明確掌握,多數的企業客戶都可以利用客觀的資料(工商名錄、電話簿、網站目錄…)找到想要合作的客戶目標。對於潛在的目標客戶的尋找則可以利用商展(Trade show)、專業雜誌廣告及客戶或合作廠商介紹來達到目的。
由於目標顯著,相較於消費者行銷,企業行銷的執行人員通常必須扮演更積極的角色主動出擊,贏得客戶。除了利用業務人員親自拜訪及商展實地展示外,善用網際網路的便利,可以讓供應商與客戶交流更加頻繁而且有效率。不同的購買類型的企業客戶,就要採取不同的行銷方法,效果才能更顯著。<表四>為不同購買類型的行銷差異:

Source: Dwyer Tanner on “Business Marketing”
B. 大船理論,大客戶是最好的名片:
「大船理論」乃是企業將本身實力厚植,把自己的港口挖深挖廣,若能贏來大船停靠,往往成為最佳名片,吸引更多大大小小船隻前來停泊。
企業客戶挑選合作廠商通常設有門檻,若能獲得大客戶青睞並主動排除惡名昭彰的客戶,通常可以善性循環,一路順風。
不過,雖然客戶越大、越多越好,但企業一定要在客戶或供給產品的選擇上量力而為,否則容易弄巧成拙。越大的客戶通常必須簽訂嚴苛的合作合約,寄賣或是賣斷可退的交易條件,往往會變成企業庫存的致命噩夢,若無具備有效的寄售庫存管理機制,有些惡名昭彰吃人夠夠的大客戶仍必須割捨。
一般而言,供應商必須考量自身的「產能」、「財務狀況」、「產品競爭性」、「企業文化」、「倫理道德(ETHICS)」等因素,來決定客戶的規模及數量。倘若企業的產品具有獨特的競爭性,又有足夠的財務基礎,選擇「產業龍頭型」的客戶仍是首選。
C.引君入甕,扭轉客戶的惰性:
主動式的企業行銷,首重創造重新評估的象徵。大多數的企業客戶都有購買決策的惰性,習慣維持現狀,認為就算沒有引進新的供應廠商,他們也可以活的很好。新進的供應商一定要採取突出的象徵及意象,讓目標客戶逼出現狀,讓他們重新評估自己的採購習慣及態度。主動式的企業行銷是將行銷資源放在扭轉客戶心中的惰性,就像登空的火箭將燃料用在升空或是改變方向。扭轉客戶心中的惰性,會耗掉新進供應商至少一半的「燃料」,但卻是踏出成功的第一步。想要扭轉客戶心中的惰性,除了創造重新評估的象徵外,必須善用引君入甕的策略,不要太輕易拒絕客戶的要求。
企業用戶對供應商的選擇,往往有門檻限制,只要撐的久,就會是最後贏家。倘若客戶的需求很明確且迫切,客戶與你的洽談越深入,越到最後賣方越有談判籌碼迫使客戶妥協。除非供應條件不符或遭客戶言明拒絕,否則就要像鯊魚「只要有一滴血,千山萬水都要追到」的精神,不要放棄任何成交機會。對於客戶的不合理要求可以採緩兵之計盡量拖延,但千萬不要做出過度承諾。由於專業的採購人員通常也是扮演著一般消費者,高的市場佔有率通常是供應商最好的活廣告,可以吸引客戶主動上門,賣方日後談判的籌碼也會越有利。
由於企業與企業的交易,通常必須有簽訂合約的方式,來保障雙方合作的權利。合約的簽訂,先提出者先贏。合約制定者通常會以己方有利的條款設計合約,先提出合約者先佔上風。不管對方如何刪改合約條款,對合約制定者通常還是最有利。倘若雙方在合約上的共識相差太遠(各公司的法務單位基於保護自身公司利益,對於有損公司利益的合約條款通常會堅持不簽,讓整個合約簽訂陷入僵局),則採取「各一張合約,各自表述」的方式。由於採購單位迫於需求單位的需求,合約雖沒簽,但仍可能同意偷跑。所以,倘若合約內容實在不利於自己,最好不要隨便簽字,能拖就拖,能做到「各自表述」最好。倘若非簽不可,一定要徵詢具法律背景人員意見,並謹守「能刪就刪」的原則,確保自己權益,不能太客氣。
C.客戶之存在,即商機之所在:
很多企業行銷執行人員拘泥於企業現有產品限制及客戶未主動要求的緣故,不會去主動發掘新的生意機會,其實非常可惜。大型企業客戶得來不易,若經營得當,更應藉此導入其他產品,尋求更多生意機會,佔有客戶更多的採購預算。導入更多具競爭優勢的產品或主動提供客戶所需商品,不但可以強化與客戶的關係,有時候帶來的生意機會總讓人大吃一驚。
以原本從事東芝乾電池及大哥大電池銷售的統振公司,繼乾電池進軍便利商店後,將大哥大電池亦順勢導入便利商店。雖然因經營型態不太相同,所以大哥大電池在便利商店的銷售算是失敗,但卻也讓統振公司在便利商店的採購人員心中與通訊市場連上了線。另一方面,統振公司在企圖將大哥大電池推銷給台灣大哥大的過程中,發現台灣大哥大與便利商店因付款條件爭議陷入僵局。因緣際會下,統振公司主動擔任起雙方的橋樑,將台灣大哥大的OK卡及補充卡銷售至便利商店通路。如此,不但每個月替統振公司創造出近億元的營業額,更為此奠定統振公司與便利商店及台灣大哥大兩個大型客戶未來合作更密切的基石。後來,統振多年從事移工電信預付卡業務之餘,發現移工都有將收入匯款到家鄉的需求,進行發展出Qpay外籍移工薪資匯兌業務之金融科技業務 ,讓公司這幾年發展因此大展鴻圖。可見,企業行銷執行人員應該主動的去發掘客戶的需要,尋求更多、更大的生意商機。
5.企業行銷重視人員行銷(Personal selling):
由於買賣關係更親密及通路結構更短,企業行銷非常強調人員行銷。企業行銷人員扮演與企業客戶直接溝通的角色,透由整合公司的資源滿足客戶的需求創造價值。企業行銷執行人員所面對的是較大型且專業的客戶,所以企業行銷執行人員的觀念及習慣,將會影響整個行銷任務是否可以順利達成。以下,是企業行銷人員必須具備的觀念及習慣:
A.多要求、多收穫:
買東西,多要求多收穫,很正常;賣東西,多要求多收穫,卻有點不合邏輯。的確,大多數從事的業務人員只習慣「給」客戶東西(讓價、送贈品、做售後服務….),能學會如何有技巧「不給」客戶東西就算高明了。對客戶多要求,簡直不可思議,尤其是要求很多很難搞定的企業用戶。業務人員不習慣去要求客戶的主因來自對自己本身或產品缺乏自信所致。很多銷售人員其實都有點害羞,不太肯定自己能力,覺得自己不夠有價值,認為自己何德何能可以讓客戶把自己當成可以讓他”One-Stop shopping”完全滿足他需求的人。缺乏信心的業務人員,寧可自我設限催眠自己「客戶是不可能接受我的要求、被客戶拒絕以後很麻煩」,就是不肯踏出要求客戶的第一步。客戶真的不能接收要求嗎? 實務上,可不是這回事。以聯強國際為例,一直在創造通路商要求經銷商配合公司作業的奇蹟 – 目前聯強大部份經銷商都會主動將帳款寄給聯強,主動打電話來下訂單,也會主動傳真報修不良品,這些都是聯強要求來的。想一想,如果你到餐館吃飯,桌上就擺了四盤需額外付費的可口小菜,你會接受還是拒絕;當你點完餐或吃完飯,餐廳的經理主動再向你推銷他引以為豪的名菜或飯後餐點,你會接受還是拒絕。大多數的人也許會選擇拒絕,但絕對會有為數不少的人選擇接受其一。「一直拒絕別人是需要勇氣,而且會有罪惡感。」當你推銷A產品,目標明顯,客戶會變得很理性,慘遭拒絕很平常。但如果你一次推銷A、B、C、D四款產品,客戶若有勇氣全部拒絕,他一定會有罪惡感。善用客戶拒絕時會產生的罪惡感心理,小兵也可以立大功。而且,一次推薦較多適合的商品,客戶將面對的課題不是「要或不要?」而是「選擇哪一個?」,成交的機會將會大增。
研究消費者行為的學者有句名言:「面對的客戶如果是人,他的採購行為就不可能完全理性,而且大多數的行為都是非理性的。」餐廳的經理如果對他所謂的”自豪名菜’表現的越有自信,客戶往往會不理性的多點這道名菜。當你千里迢迢跑去日本吃一頓電視台所推薦的人氣拉麵,就算你真的覺得不好吃,可是你一定不敢講,因為電視演的那麼好吃。有自信,就能多要求,就能多收穫。
要求企業用戶遵循的地方很多,除了進貨數量外,帳款問題必須特別留意。由於產品的毛利趨低,帳款問題往往會造成企業經營上很大的風險。雖然企業與企業之間交易大都存有合約關係,但在買方市場上存在不少大客戶以大欺小要求很長的付款期限,甚至制定不合理的付款規則(寄賣方式),大大增加供應商在帳款上的風險。故意拖延付款或是耍賴找藉口不付款的狀況,在實務上屢見不鮮。面對令人垂涎的生意機會,賣方要堅持帳款零風險的交易條件通常會事與願違。 ”搶肉票”(錢或貨當先入袋為安)原則,是中小企業面對大客戶最受用的自保之道。很多客戶基於降低經營風險的考量,都會將「賣不掉」的庫存風險轉嫁到供應商上來。客戶將賣不掉的產品庫存用很多名義藉故退還給供應商並拒不付款,往往造成供應商財務上很大的負擔。以便利商店為例,便利商店的供應商大都得被強迫簽訂「退貨條款」,同意週轉率慢、賣不掉的商品可以無條件退貨,而且甚至還得支付下架費。條款明言規定而且貨款還在客戶手上,供應商根本無討價還價的本錢,只能眼淚往肚子裡吞。賣方在與買方談判交易條件時,應避免同意採取「賣多少付多少的寄賣方式」及「庫存品無條件可以退換貨」的交易方式。這樣的交易方式對賣方非常不利,不但有隨時失控的庫存風險,買方因為無經營壓力通常不會盡力銷售通常無法符合賣方的期待。倘若寄賣方式無法拒絕,錢必先入袋為安的肉票原則是賣方最後的堅持底限。換言之,採取寄賣方式時,賣方一定要要求買方必須先將貨款「全數」先付清,賣不完的庫存等退貨時再將錢退還給買方。實務上,很多買方採取「賣多少付多少」的寄賣陷阱。由於貨款及貨品都在買方手上,雖然買方承諾每月會盤點庫存來結算應付帳款,但實際上根本是自欺欺人把賣方當冤大頭。目前大部分的企業的庫存盤點系統大都很難做到即時,買方要大費周章去盤點庫存為了只是要知道得付賣方多少貨款,對於買方而言當然會抱持能拖就拖,拖久了就不必付的心態。相反的,若貨款(肉票)已經在賣方手上,買方自然會願意盤點庫存來退還貨款,而且退貨的標的物是依據貨品實體而不是買方的報表,對賣方比較有保障。況且,因為貨款已在賣方手上,遭退貨的商品要不要認帳決定權握在賣方手裡,與買方談判時,賣方較會有平等的地位,甚至佔了上風。相同的原理,也可運用在「送樣品」及「簽定獎勵條約」方面。由於很多客戶(特別是OEM客戶)會要求買方提供免費的樣品,甚至要求擁有專屬的模具,數量小到還好,數量若多就會讓賣方吃不消。由於樣品及模具都是得花費成本的,越是可能成交的客戶越是必須要求客戶要事先付款(至少要支付材料成本),待實際達成交易後,樣品及模具費再慢慢攤還給買方做為獎勵。這種做法,不但可以避免賣方當冤大頭並避免客戶誤以為買方存有暴利,而且還可用來催促客戶趕緊下單完成交易的籌碼.
B.改變態度,強化速度及服務:
速度與服務,是企業決勝關鍵。速度靠實力及管理,服務則靠態度。銷售也可以視為服務業的一種。當你走進麥當勞時,櫃台人員一定會親切地對你說:「歡迎光臨」。不管你點了一號餐或只是一份薯條或甚至什麼都沒買,櫃台人員還是在你離去時會親切地對你說:「謝謝光臨」。歡喜接單,重視每一張訂單,是麥當勞可以在行銷全球無往不利的原因之一。不過,一般銷售人員常常有個通病,就是對小額訂單或小客戶情不自禁表現出「很冷漠」的態度,甚至還會私底下咒罵客戶一番。這種「冷漠近乎鄙棄」的態度,是行銷企業客戶致命的方式。曾請教一位很傑出的事務機器銷售人員為何他的銷售指標總是比別人好,他的密訣是:「態度問題,我比較會站在客戶的角度來思考一筆交易行為,而不是自己的。具體來說,當客戶向我訂購一盒影印機碳粉匣。若站在自己的角度,我會認為這筆交易只貢獻自己幾塊錢業務獎金,但卻”得”花(浪費)我30來 分鐘的時間來處理,真是…..;若站在客戶的角度,大多數的客戶可以到大賣場選購或找其他業務人員,居然客戶還願意打電話主動來跟我下單,這種受肯定的感覺就像是我是後宮三千佳麗之一,卻可以得到皇上一夜寵幸的榮耀一樣。當你對接到小額訂單表現的越是歡喜,客戶會越覺得”有罪惡感”,下次他會想表現的更傑出點!」 想要吃掉一頭大象,就必須先懂得如何切割牠。改變態度,是企業行銷執行人員的第一步。
企業行銷執行人員的主要的任務是「幫公司爭取最好的交易價格及條件」及「忠實反應客戶的要求及市場動態,協助公司決策者做出正確決策」。不幸的是,實務上不少企業行銷執行人員背道而馳,做出「幫客戶爭取最好的交易價格及條件」及「忠實反應公司內部狀況,企圖取得客戶的諒解」。採取此做法的企業行銷執行人員,往往無法獲得公司及客戶的諒解及認同而裡外不是人。 企業行銷執行人員一定要認清工作職掌的主要任務 – 執行公司既定的行銷規劃任務。若規劃的行銷任務客戶接受度不高礙難執行,則應立即蒐集客戶看法及市場動態的資料(最好是有明確證據,如對手報價單..)回饋給公司決策者修正原行銷規劃任務。企業行銷執行人員一定要養成善用正式文件及客觀事證溝通的習慣,減少不當情緒化的衝突,才容易達成公司交付任務。
再者,企業用戶的採購人員較為專業而且不易掌握客戶的需求時機,會慘遭客戶拒絕的機會很大,而且費時。除了靠勤於拜訪來彌補外,『改變失敗的定義』來克服被拒絕的挫折很重要。如果推銷10家企業用戶只會成交1家,那就把「推十成一」當做是「一次成功的銷售行為」。只要不斷努力,從「推十成一」不斷進步到「推九成一」,就是成功的開端。人要能夠忍受堅持做對的事而遇到挫折所帶來的痛苦及孤寂,否則趕緊習慣成為輸家。
C.確認有效訂單,避免掉入假性需求的陷阱:
企業行銷執行人員的任務不只是完成交易,更必須積極扮演蒐集客戶及市場的情報。正確蒐集客戶及市場的情報,將有利於正確行銷策略的擬定及協助公司規避風險,任務非常重大。企業行銷執行人員負責與客戶直接的接觸,客戶的需求及其財務狀況必須瞭若指掌。客戶的財務狀況牽涉客戶日後付款的能力,若發生客戶倒帳問題,企業行銷執行人員難辭其咎。為保障公司的帳款安全,企業行銷執行人員應該致力於不斷地向客戶爭取擔保品(土地質押設定、定存單、大本票..)。客戶信用額度的授權,企業行銷執行人員應謹守參考帳管人員的意見、客觀的情報(業界商譽,銀行信用紀錄…)及直覺判斷,來決定最適當的客戶信用額度。此外,了解客戶的真正需求,避免掉入「假性需求」的陷阱,也是企業行銷執行人員非常重要的使命。
由於企業客戶基於採購原則,大多會採取貨比三家不吃虧的原則,尋求更多供應來源做比價的動作。當採購的需求明確且急迫,採購人員往往會向企業行銷執行人員有意無意傳達強烈購賣意願,常常會造成認知上落差,而造成公司極大的損失。當企業客戶採購的需求明確而且急迫時,客戶就會向蝴蝶一樣,透過多種管道拼命詢價並傳達強烈購買意願。若客戶的需求,市場上並沒有現貨可以供應,就很容易造成明明就只有一家客戶的需求,但經多方傳遞後,供應市場認知的市場需求會數倍於實際的需求,而形成所謂「蝴蝶效應」的假性需求。
舉例來說,十幾年前阿根廷忽然開放民眾可以自購電話機,當地銷售商為搶商機,透過各種管道向台灣生產電話機工廠表達要用很優渥的價格購買十萬台電話機。「蝴蝶效應」的關係,共有10家電話機生產工廠接獲此訊息,十萬台的需求馬上被虛增至100萬台的需求,造成全台灣電話機工廠全部日夜趕工,而且還有不少業外人士鑑於龐大商機誘因,紛紛一窩蜂加入生產電話機陣容。假性需求的陷阱,造成日後電話機供過於求而價格大崩盤,讓許多生產廠商血本無歸。這樣的例子,在國內的電子產業比比皆是,讓人怵目驚心。
再者,實務上很多採購人員會故意吹毛求疵來達到降價或證明自己採購能力的目的,企業行銷執行人員必須看出這些假性需求的端倪。以一家國內從事太陽眼鏡生產製造的工廠的與大客戶交易經驗為例,這家公司第一次送樣時,客戶的採購人員洋洋灑灑回應一大堆問題點。經過不斷改善後,客戶的採購人員還是回應一大堆新增的問題點,其中不少問題點根本是吹毛求疵。不斷送樣、改善、再送樣後,這家工廠自認已經無能為力再改善來符合客戶要求,所以明白告訴客戶「他的產品最多只能做到這樣,如果客戶還不能接受,只好放棄這個訂單」。令人訝異的是,客戶的採購人員竟回應:「喔!其實你已經做的非常好,我們公司的人員都非常滿意你的最新樣品。挑一些問題點,只是為了不要讓我的老闆誤認為我沒有做事,隨便就接受供應商的樣品。你已經盡力就好,過幾天我就會下單給你了!」。可見,為避免掉入「假性需求」的陷阱,導致公司蒙受致命損失或延遲交易時間,企業行銷執行人員必須確實掌握客戶及市場的真正需求。
6. 有效管理通路中間商(channel intermediaries management):
企業行銷相較於消費者行銷,中間通路階層較短,但企業行銷領域的通路中間商影響力往往會遠大於消費行銷領域,特別是跨國性的大宗採購(如跨國軍方採購案)。依據是否持有商品庫存及提供客戶信用額度,通路中間商可以分為工業配銷商(Industrial distributors)及掮客(Agents and Brokers)。供應商為了降低開拓市場的經營投入成本、發掘潛在客戶、提供客戶更好的專業服務或是基於策略考量(壓制競爭對手),會選擇合適的通路中間商。大部分的企業的通路中間商,為了經營經濟規模考量,大多會採取多元化產品代理模式。一般而言,通路中間商75%的經營重心會著重在自己多元化代理商品經營上,最多15%花在單一供應商。基於目標及觀點不同、銷售優先順序不同及經營手法的差異,通路中間商與供應商總會衝突不斷,但又彼此依賴。如何有效管理及選擇通路配銷商,是企業行銷領域很重要課題之一。以下觀點,可供參考:
A.經營通路中間商是必須付出成本,而且所費不貲:
通路中間商不但有助於降低供應商初期經營的成本,由於工業配銷商會持有庫存並承擔對客戶授信風險,對於中小型的供應商而言表面上優點很多。不過,經營通路中間商是必須付出成本,而且所費不貲。只要供應商越依賴通路中間商,所要付出的成本會越高。在很多產業中,通路中間商賺取的毛利是遠高於供應商,甚至是拖垮供應商的最大原兇。既然要付費,選擇通路中間商,一定要基於策略的互補性及目標的一致性,而不是根據業績的考量,否則會讓供應商陷入惡境
B.確認及預測客戶的需求,選擇最理想的通路中間商數量:
通路中間商雖然可以在初期降低供應商成本,但不若直接銷售會隨銷量增加持續降低經營成本,通路商在銷售到達某經濟規模時通路成本卻不再下降,而會成為供應商很大的成本負擔及包袱。通路中間商存在的最大價值,不在成本降低,而是扮演供應商與客戶溝通的橋樑,協助交易的達成。選擇通路供應商的數量,除了必須考量經濟因素,但更重要的是必須依據「確認及預測客戶服務的需求」而定。客戶的服務需求與供應商所能提供的服務差異越大,通路代理商的存在價值越高。
7. 做出正確訂價決策:
企業行銷的價格決定通常是透過買賣雙方討價還價及共同協商決議出符合中長期需求的價格(如合約價..),不像消費者行銷採取「依據市場競爭狀況決定的當期價格」。適當的訂價策略,除了有助於增進公司利潤,對於買賣雙方的關係維繫亦具有深遠影響。訂價方法,可以參閱Robert J. Dolan & Hermann Simon所著之「訂價聖經(Power Pricing)」一書。以下看法,供企業行銷規劃人員訂價策略制定參考。
A. 成本加成法優於市價訂價法:
由於目前大部分的工業產品受競爭激烈影響,毛利通常偏低。對於供應商而言,當產品的毛利偏低或市場行情混亂時,成本加成法往往會優於市價訂價法。市價訂價法乃根據市場行情反推算出供應商應提供的成本。大部分的買方基於規避跌價風險,通常會要求較大的毛利空間,再加上變數(買方的管銷成本)掌握在買方,雙方議價時賣方常會是輸家;相反的,賣方採取成本加成法,將成本結構攤給買方了解,表面上對賣方會相當不利,但實務上卻剛好相反。首先,成本結構的提供掌握在賣方,賣方動手腳的機會相當大。倘若客戶是實力雄厚的大型客戶,往往客戶為取得具競爭力的價格會主動協助賣方進行成本降低。大部分的買方,基於害怕買方偷工減料造成品質問題,當買方清楚知道賣方的成本結構後,通常會保留一定獲利空間。雖然空間不大,但總比被買方漫無止盡殺價好。況且,買賣雙方所議定的價格都是根據當期成本計算,只要賣方可以致力於採購成本降低,數量達到經濟規模時,利潤就會源源而來。
B. 善用神秘的X%價格折讓方案(Rebate Program):
賣方為鼓勵買方向己方下更多的商品,通常會制定價格折讓的方案(Rebate Program)。受到銷售利潤趨低的影響,賣方的價格折讓方案對於買方而言利潤貢獻度極大。 價格折讓的高低,各有優缺點如<表五>所示
為了避免明確的折讓價格造成市價混亂或大客戶不當坑殺眾多小客戶的問題,目前不少供應商採取神秘的X%價格折讓方案。X%價格折讓方案不是「已有既定折讓比率只是不跟買方明講」(通常買方還是會盡手段將折讓比率問出來),而是採取”低價格折讓方案+X%折讓”。 X%折讓比率是依雙方議定要求(不亂殺價格,不越區銷售..)買方所遵循情形而定。如此做法可以讓買方盡量依賣方要求行事,並做到實至名歸的目標。
C. 差異訂價是較高明的定價法:
訂價方式可以分為一致性訂價法及差異訂價法。兩種訂價法各有利弊,但以追求最大利潤的角度來看,差別訂價法是較高明的定價法。差別訂價乃是根據不同的情況(客戶屬性、地域差異、交易數量、銷售時機、產品差異)而調整價格。雖然大部分的企業型客戶大都對價格非常敏感,但還是有不少客戶為了獲得差異化的服務多付一點錢。舉例來說,很多商務人士出差時常會選擇價格較昂貴的「商務套房」,而不選擇「一般客房」。兩者的差異僅是前者多了份免費報紙及早餐,但價格卻相差50%以上。商務人士通常花的又不是自己的錢,為了獲得額外的服務,有時候會願意多付點錢。當10%客戶願意接受10%的溢價(Premium)或20%的客戶願意接受5%的溢價,則價格實現(Price realization)就會改善1%,就可以提高10%以上的利潤。可見,不同的客戶會有不同的付款意願,一致性訂價法將可能坐失獲取重大利潤的可能.
透過差異訂價來獲利的最簡單方法,就是不定時向客戶宣告合理的漲價理由(如新產品上市、匯率調整、原物料上漲..)。對於需求量不高或價格敏感度不高的企業客戶而言,只要理由充足,大多會漠然接受漲價。對於價格敏感大的企業客戶,基於產品一致性的考量,並不會馬上選擇更換供應廠商,而是選擇向原供應商提出「斷然拒絕漲價」的反應。 此時,只要企業行銷執行人員配合演出苦旦戲,假裝’經向公司努力爭取後,考量客戶長久的貢獻及永續合作的誠意,所以為他破例優惠,暫不漲價’,客戶對漲價的怒氣通常會馬上轉成痛哭流涕的感激之意。只要有20%的客戶願意接受5%的溢價,公司的利潤就會多了10%以上。不要害怕對客戶宣告要漲價會被客戶斷然拒絕,只要有一小部份的客戶接受漲價,整年下來增加的利潤保證讓人大吃一驚。
D.精於議價(Negotiation):
價格是透過討價還價及共同協商決議而來,與客戶議價是免不了的過程。議價與詢價是不同的。詢價只是買方試探性的了解供應商的價格狀況,買方處在尋找供應來源階段,只要供應商的報價低於同業水準以上(擠入前三家)就可以保有合作機會。議價則是買方已有較明確的購買意願,透過討價還價來取得價格的共識,達到成交的目的。賣方的議價最高指導原則是「知所進退」及「不放棄試探客戶最高能接受的價格」。不管買賣雙方在議價過程如何角力,最終還是得握手言和。賣方一定要能屈能伸、知所進退,依據買方的實力及動態,該賺就賺,該退讓也毫不保留。進退得宜,賓主才能盡歡。特別留意的是,若洽談的對象不是最終的決策者,最好保留一些讓高階主管殺價的空間。要不要讓價,視客戶採購人員的暗示應變行事。再者,賣方不要放棄試探客戶最高能容忍的價格。既然已進行到議價階段,代表買賣雙方都有明顯合作意願,價格通常偏離買方目標差距已不大,賣方應盡量力守城池。 如果面對是身經百戰經驗豐富的採購人員,千萬不要同意對方第一次的要價。老鳥型的採購人員,第一次的喊價一定是在探試供應商最低可以接受的價格,會低於真正預期成交的價格。如果讓他得逞,下次他會再往下試探,非常不利賣方。賣方最好的方式是先高於1-3%以上賣方希望成交價格報價,來探試買方最高可容忍價格。不管如何價格角力,賣方都得展現固守最低可接受的價格的決心,不輕易再妥協。可以真正贏得買方信賴感的方法,不是去接受買方要求的價格,而是讓買方買到應得的價格。
8.結語:
行銷學的名言:「賣給客戶不是8/3英吋的鑽子,而是3/8英吋的洞」。客戶要的不只是產品(鑽子),而是需求(洞)被滿足。做好企業行銷的秘訣,就是深入了解客戶需求,衡外情、量己力,進退得宜。雖然價格的爭議總是最困擾企業行銷執行人員,但是懂得創造價值、建立互賴關係才是長久經營之道。企業行銷執行人員必須認清職責的重要性及任務目標所在,用更積極、更正確的觀念及行動,達成企業交付的使命。因應全球化的影響,現在的企業必須面對跨國度衍生更多文化、地域、法令差異的挑戰。網際網路、光纖寬頻、行動通信..等科技的應用對企業行銷的未來的發展都有深遠影響。現在的企業行銷,不可能再像十幾年光靠「拿著一只007公事包」就可行遍天下,而是必須深植專業實力、多幾把刷子才能接受未來的挑戰。價格及品質,已經是企業必備的專業實力。服務及速度,是現在企業的決勝關鍵。












No Comments